干货分享 | 一文了解理想二极管
发布日期:2024-04-26

一文了解理想二极管
什么是理想二极管
定义:正向电压为零且仅允许电流沿一个方向流动的二极管称为理想二极管。
理想二极管是由理想二极管控制器(IC)和低内阻MOSFET组合构成。理想二极管控制器能够通过判断外部施加的正、反向电压来控制MOSFET的通断,当施加正向电压时,控制器驱动MOSFET导通,实现超低正向压降,当施加反向电压时,控制器能够快速关断MOSFET,实现反向截止,从而达到理想二极管的效果。

图1 二极管与理想二极管
为什么要使用理想二极管
普通二极管的正向压降为0.6V到0.7V,肖特基二极管的压降为0.3V,肖特基二极管虽然正向压降较低,但反向漏电流大。而理想二极管由低内阻的MOSFET(例如2mΩ)构成,当MOSFET导通时,可以实现极低的正向导通压降,如负载电流为10A时,其正向导通压降为20mV,与肖特基二极管相比,导通损耗降低了95%以上,而且MOSFET的反向漏电流比肖特基二极管要小,也降低了反向状态下的漏电损耗。可以明显看出采用理想二极管的方案提供了更低的正向压降,提高了电源系统的效率。图2为理想二极管与肖特基二极管STPS20M60S的正向压降对比。

图2 正向电压与负载电流之间关系
图3显示了肖特基二极管和理想二极管之间的功率耗散情况。当负载电流为10A时,理想二极管的功耗为0.35W,而肖特基二极管STPS20M60S的功耗为4.65W,因此理想二极管控制器和MOSFET配合使用时可将功耗降低到使用肖特基二极管时的1/10以下,非常符合如今节能减排的要求。

图3 功率耗散与负载电流之间关系
理想二极管与二极管对比,优势总结如下:

理想二极管使用场景
1.电池反向保护

直接使用电池电源运行的模块或子系统需要防止电池反接,或防止在感性负载与电池断开连接期间出现动态反极性条件。在汽车电池维护期间或车辆跨接启动过程中,电池在重新安装过程中会发生反极性连接,并会导致连接的子系统、电路和组件遭到损坏。图4显示了反接的电池发生这种情况时,巨大的电流将流过MCU、DC/DC转换器或其他集成电路的ESD二极管,从而使电池连接的系统严重受损。如图5所示,电池反接还会损坏电解电容等极化元件。

图4 反接电池:损坏MCU或DC/DC转换器

图5 反接电池:损坏极化电容器
汽车上一般配有12V或24V电池,在车辆使用期间,通过12V或24V电池供电的子系统会在电源线路上承受各种电气瞬变。电池反向保护解决方案用来保护电气子系统免受瞬态影响,并满足每个子系统所需的能量。传统上采用肖特基二极管提供电池反向保护,如图6所示:

图6 采用肖特基二极管实现电池反向保护
实现电池反向保护的方式是在电池与用电系统路径上添加一个串联肖特基二极管。当电池安装正确时,负载电流沿二极管正向流动。一旦电池安装出现极性错误,二极管将会被反向偏置并阻止反向电流流动,从而保护负载免受负电压影响。但肖特基二极管会导致损耗功率大,需要高的热管理成本以及占板空间。
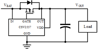
使用理想二极管替换肖特基二极管提供电池反向保护,可以解决肖特基二极管所带来的问题。图7所示为CSV2557和外置MOSFET替代肖特基二极管的应用原理图。

图7 理想二极管替换肖特基实现反向保护示意图
2.Oring电源

肖特基二极管可用于实现两个或者更多电源的Oring电路,从而增加系统冗余。当需要“N”个电源来负载供电时,常提供一个额外的电源单元作为冗余电源,在发生单点故障(一个电源单元发生故障)的情况下仍能维持系统工作。

图8 采用肖特基二极管的双ORing方案
图8显示了双ORing方案,采用两个PSU通过两个肖特基二极管为负载供电。当其中一个电源发生故障,并且其输入短路时,该路径中的肖特基二极管将反向偏置,并将另一个电源与该故障电源隔离。负载完全由正常工作的电源保持供电,直到更换掉发生故障的电源。
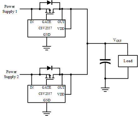
如图9所示为CSV2557和外置MOSFET替代肖特基二极管的应用原理图。在ORing电源的应用中,使用理想二极管方案可以提高系统效率,降低散热设计难度以及减小系统体积。

图9 理想二极管替换肖特基实现双路ORing电源示意图
除CSV2557外,ylzzcom永利总站线路检测提供了CSV2464、CSV2552、CSV2559、CSV2570等多种理想二极管控制芯片供用户选择。不同的芯片提供了输入过压保护、输入欠压保护、外置使能关断功能、外置电荷泵以及浪涌抑制等多种功能,以满足用户的不同需求,实现更加灵活的配置。图10到图13分别给出了CSV2464、CSV2552、CSV2559、CSV2570的典型应用原理图。
表1则根据主要参数给出了理想二极管控制芯片的选型表。

图10 CSV2464典型应用原理图

图11 CSV2552典型应用原理图

图12 CSV2559典型应用原理图

表1 ylzzcom永利总站线路检测理想二极管产品选型表

总结
理想二极管极低的正向导通压降损耗和极低的反向泄漏电流特性对比传统肖特基二极管体现了更佳优异的能效特性与可靠性,同时简化了热设计并且减小了供电系统的体积,有利于高效率和小型化。除了上述优秀的特性外,理想二极管控制芯片还集成了各种保护功能,使得系统设计人员可以进行更为安全灵活的设计。
ylzzcom永利总站线路检测

ylzzcom永利总站线路检测成立于2015年,总部位于张家港市,设有西安子公司,无锡、南京及深圳分公司。公司专注于智能功率半导体器件与功率集成芯片研发、生产和销售。已于2023年8月18日在上交所科创板成功上市,股票代码:688693。
自设立以来,公司以“自主创芯,助力核心芯片国产化” 为发展理念,“服务零缺陷”为质量目标,聚焦功率半导体产业方向,采取功率器件与功率IC双轮驱动策略,将公司打造成高品质·高可靠的功率半导体供应商。

扫码关注|了解更多

