震撼“芯”品 | 带“防反”功能的浪涌抑制器CSV2464
发布日期:2025-09-12

ylzzcom永利总站线路检测重磅推出
带“防反”功能的浪涌抑制CSV2464
汽车、工业和航空电子设备所处的供电环境非常复杂,在系统应用中,经常会遇到持续几个微秒甚至几百毫秒的高电压尖峰。这些系统中的电子线路不仅必须安然承受瞬态电压尖峰,需要在尖峰电压下依然持续可靠运行。
在长导线的供电的系统中,负载阶跃 (负载电流的突然变化) 将产生严重的输入电压瞬变。当负载电流从一个高值跳变至一个低值时,输入电流会随之突变,电流的快速变化 (di/dt) 将导致长导线的寄生电感产生一个正向高电压尖峰,这有可能导致通过同一根导线供电的相邻设备受损。继电器、开关触点和固态负载切换等,都可产生很高的di/dt。此外,电源与负载之间的连线受损断开,也会导致电流的突然中断,产生一个很高的 di/dt。无论起因为何,它们对电子系统造成严重危害,修复成本也很高昂。
为此,ylzzcom永利总站线路检测重磅推出了具备以下四个核心功能的浪涌抑制器芯片CSV2464:
• 可调输出电压钳位(过压保护)
• 精确可编程电流限制(过流/短路保护)
• 理想二极管控制(反向电流阻断与输入掉电保持)
• 可调故障定时器与自动重试(提高系统可靠性)


图1 浪涌抑制应用领域
a.汽车电子;b.航空电子
CSV2464简介
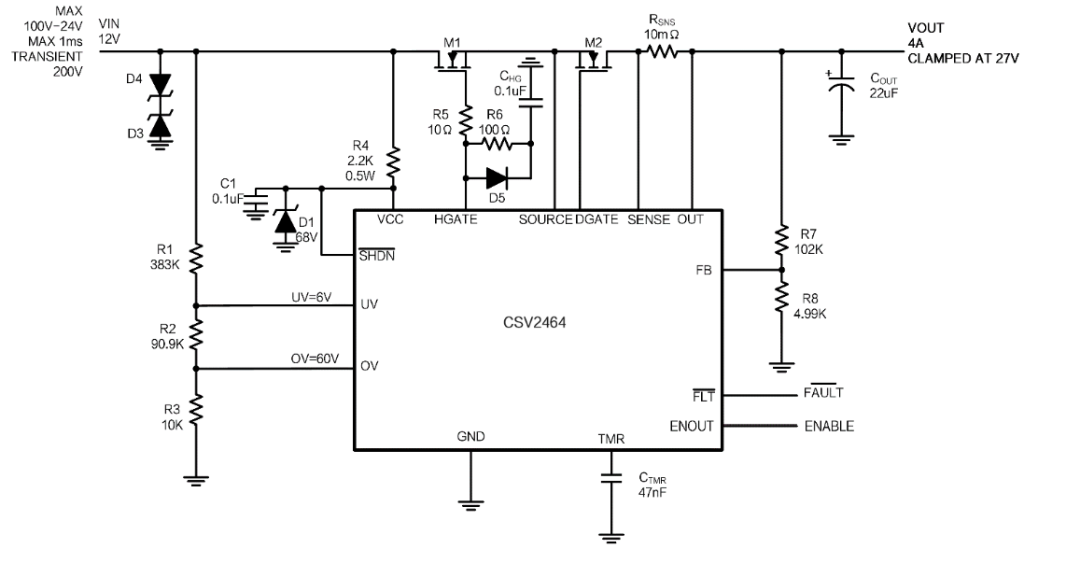
CSV2464是一款集成理想二极管控制,具备“防反”接功能的浪涌抑制器。可保护负载避免高压瞬变的损坏。通过控制一个外部N沟道MOSFET传输器件两端的电压降,该器件可在过压过程中限制和调节输出。CSV2464还包括一个定时的电流限制电路断路器。在故障情况下,一个可调故障定时器必须在传输器件关断前结束,CSV2464将在一个延迟后自动重新启动。CSV2464可精确地监视输入电源的过压和欠压情况,外部MOSFET在欠压状态下保持关断。应用框图如图2所示。

图2 CSV2464应用框图

图3 CSV2464应用DEMO
主要特性
● 宽工作电压范围4V~80V
● 利用VCC箝位可承受超过80V的浪涌
● 可调输出箝位电压
● 理想二极管控制器可在输入掉电期间保持输出电压
● 反向输入保护至-40V
● 过流保护
● 静态电流15uA(在VCC 12V输入时)
● 可调故障定时器
● 故障期间重试占空比为0.1%
● DFN3×4-14L 、SOP16和MSOP16封装
应用领域
● 汽车和航空电子浪涌保护
● 热插拔/带电插入
● 冗余电源
● 输出端口保护
CSV2464工作与保护波形测试
输入浪涌下输出钳位波形

(100ms/div)
输入过压自动重启波形

(200ms/div)
输出过流自动重启波形

(200ms/div)
CSV2464设计注意事项
浪涌HGATE驱动MOSFET选型
针对在浪涌抑制器工作时,高于钳位电压产生的能量需要通过mos去消耗。此时需要判断mos是否满足要求。主要针对以下3点进行选型:
● 电压:需要mos满足正常工作耐压范围内并留有一定的余量。
● 电流:需要mos满足正常工作电流,并计算功耗。
● 安全工作区:需要mos满足在浪涌条件下,满足安全工作区域的要求。
例如:浪涌条件:浪涌电压80V,浪涌时间50ms,浪涌时工作电流5A,钳位电压40V。
MOS条件:DS压差:80V-40V=40V,电流:5A,浪涌时间50ms。
如下图显示:

(蓝色:工作电流线,红色:ds电压线,紫色:浪涌时间线)
结论:浪涌时间线大于50ms,满足安全工作区域范围内。
理想二极管DGATE驱动MOSFET选型
针对理想二极管选型主要针对以下3点进行选型:
● 电压:需要mos满足正常工作耐压范围内并留有一定的余量。
● 电流:需要mos满足正常工作电流,并计算功耗。
● 内阻:在工作电流下保证ds压差在芯片source-sense的调制电压点左右约为30mV。
例如:
工作电流10A,R(dson)=30mV/10A=3mΩ。选用内阻约为3mΩ的电阻。并且功耗计算合理。
钳位电压与钳位时间设计

● 钳位电压设计:由于钳位时,Hgate会调节电压,维持FB为1.25V,此时将输出进行钳位。
例如:需要钳位输出为40V。1.25V/R8*(R7+R8)=40V.选取合适的值满足等式即可。
● TMR电容选择:当FB达到1.25V时,芯片内部会对tmr进行充电,当tmr充电达到1.35V时,芯片会关断hgate驱动。若需要钳位时,保证输出不关断,则钳位时间内,tmr电容充不到1.35V,浪涌时间过会就会恢复hgate,并且不关断。
例如:浪涌电压80V,钳位电压40V,浪涌时间50ms。

通过此公式计算tmr过压钳位时的充电电流,VCC≈80V,VOUT=40V,ITMR=27μA。

将TMR充电电流带入此公式,时间设定为50ms,计算得出CTMR=754nf,由于低温下存在电容缩减,应留有80%余量。
CTMR=754nf/0.8=950nf。
ylzzcom永利总站线路检测浪涌抑制器系列芯片列表

ylzzcom永利总站线路检测

ylzzcom永利总站线路检测成立于2015年,总部位于张家港市,设有西安子公司,无锡、南京及深圳分公司。公司专注于智能功率半导体器件与功率集成芯片研发、生产和销售。已于2023年8月18日在上交所科创板成功上市,股票代码:688693.SH。
自设立以来,公司以“自主创芯,助力核心芯片国产化” 为发展理念,“服务零缺陷”为质量目标,聚焦功率半导体产业方向,采取功率器件与功率IC双轮驱动策略,将公司打造成高品质,高可靠的功率半导体供应商。

扫码关注|了解更多

