应用指南 | 国产替代!ylzzcom永利总站线路检测重磅推出充电桩SiC器件+电源管理芯片系统解决方案
发布日期:2025-07-09
一直以来,续航低、充电慢是困扰新能源车的难题,让汽车充电变得像加油站加油一样快是市场上的主流需求,为缩减充电时间和提升续航里程,近年来,提升汽车电池电压平台成为主要解决方案。从2019年第一款800V高压架构的车型的发布到现在,800V高压平台逐渐成为纯电动汽车标配。

图1:新能源汽车充电

图2:超充桩未来预计需求数量图
在充电设施方面,随着新能源车的快速普及,充电桩的需求也逐年提高,如图2所示。超级充电站作为新能源汽车充电基础设施的重要组成部分,正逐步成为推动绿色出行、促进能源转型的关键力量。目前单桩功率已逐步从前几年的120kW以下向160-480kW及更大功率快充桩、超充堆方向发展。
充电模块的体积主要受磁性元件体积,滤波电容数量以及散热系统影响。减小磁性器件体积,减少滤波电容数量的有效措施是提升工作频率以及采用磁集成技术。而传统硅基IGBT,超结MOSFET等器件受本身开关特性影响,开关损耗高,难以提升开关频率。
碳化硅(SiC)相比Si器件有如下优势:
禁带宽度是硅(Si)的3倍,击穿电场强度是硅的10倍,可以应用更高电压场合。
饱和电子漂移率是硅的2倍,漂移层厚度比Si大幅降低(约为硅的1/10),可以实现更小寄生电容,更小导通电阻,相对硅基MOS有更小的导通损耗和开关损耗。
碳化硅高温下漏电流更低,内阻变化率大大小于硅器件,可在高温度更稳定工作。
SiC的热导率是硅的3倍,散热效率更高,允许器件在高频开关下仍能保持较低结温。
基于以上特性,在主流高功率,宽范围输出,高效率,高功率密度充电模块产品上,碳化硅几乎是必选项。通过SiC MOSFET替代IGBT和硅基器件,可在在电能变换模块成本上升不大的情况下,效率由传统的95%提升到97%以上,功率密度达到60W/in^3, 将大幅度降低充电及储能系统的运营成本。

图3:大功率一体式直流充电桩
常见充电桩系统
✦
常见的充电桩如下图4所示,三相交流电通过AC-DC模块整流成直流,再通过DC-DC充电模块给电池包充电。常见的电池包有400V系统和800V系统。ylzzcom永利总站线路检测在AC-DC,DC-DC模块均可提供高可靠性SiC MOS和SiC 二极管功率器件,同时可配套提供隔离驱动以及辅助电源全国产化解决方案。

图4:充电模块整体框图
AC-DC模块
01
Vienna(T-NPC) PFC碳化硅方案
AC-DC模块中常用维也纳PFC拓扑,如图5所示。 其中整流管常用1200V/40A 系列SiC SBD,横管用650V/30mΩ SiC MOSFET,峰值效率在800V母线可达98.56%,PF值达0.99。

图5:Vienna PFC拓扑图
方案特点
开关管的额定电压为600V或650V。二极管额定电压为1200V
三电平配置降低了总谐波失真(THD)和开关上的电压应力
易于控制,每相只需一个驱动信号即可驱动背靠背开关,无直通风险
单相运行
02
三相半桥PWM整流PFC碳化硅方案
该AC-DC方案整流管可直接采用1200V/28mΩ 系列SiC MOS,直接实现PWM整流功能。电路更简洁,缺点是需要用更多1200V的高压SiC MOS管。

图6:三相半桥PWM整流PFC拓扑图
方案特点
无桥接导通损耗
电路简单,易于控制,元件少
两电平,开关需要耐受全母线电压和尖峰电压
更适合使用宽禁带器件
可通过高频减小电感器尺寸
支持双向转换
DC-DC模块
01
三相Y型交错LLC
为了实现较大功率,可用如图7所示的三相LLC并联方案,可并联输出也可多路输出。LLC输入半桥可采用1200V 25mΩ/10mΩ碳化硅MOSFET。

图7:三相Y型交错LLC拓扑
方案特点
频率调制, 谐振转换器实现软开关以提高效率
初级侧零电压开关(ZVS) , 次级侧零电流开关(ZCS)
输出串并联以实现宽范围恒功率输出
三相Y型交错减小输出纹波电流,减小输出滤波电容体积
仅单向运行
02
CLLC双向谐振方案
CLLC本质是将LLC的谐振腔做对称处理, 在功率需要反向流动时,也可以利用LLC的谐振原理实现软开关。两侧推荐采用1200V 25mΩ/10mΩ碳化硅MOSFET。

图8:三相交错CLLC拓扑
方案特点
在 LLC 的基础上,整流侧二极管替换为SiC MOS并增加电容器电感以实现双向转换,谐振电感可集成在变压器中
全范围软开关,以实现双向高效率,峰值效率高于98%
三相Y型交错以减小输出纹波电流,减小输出滤波电容体积。
可应用于OBC与充电桩
辅助电源(AUX)模块
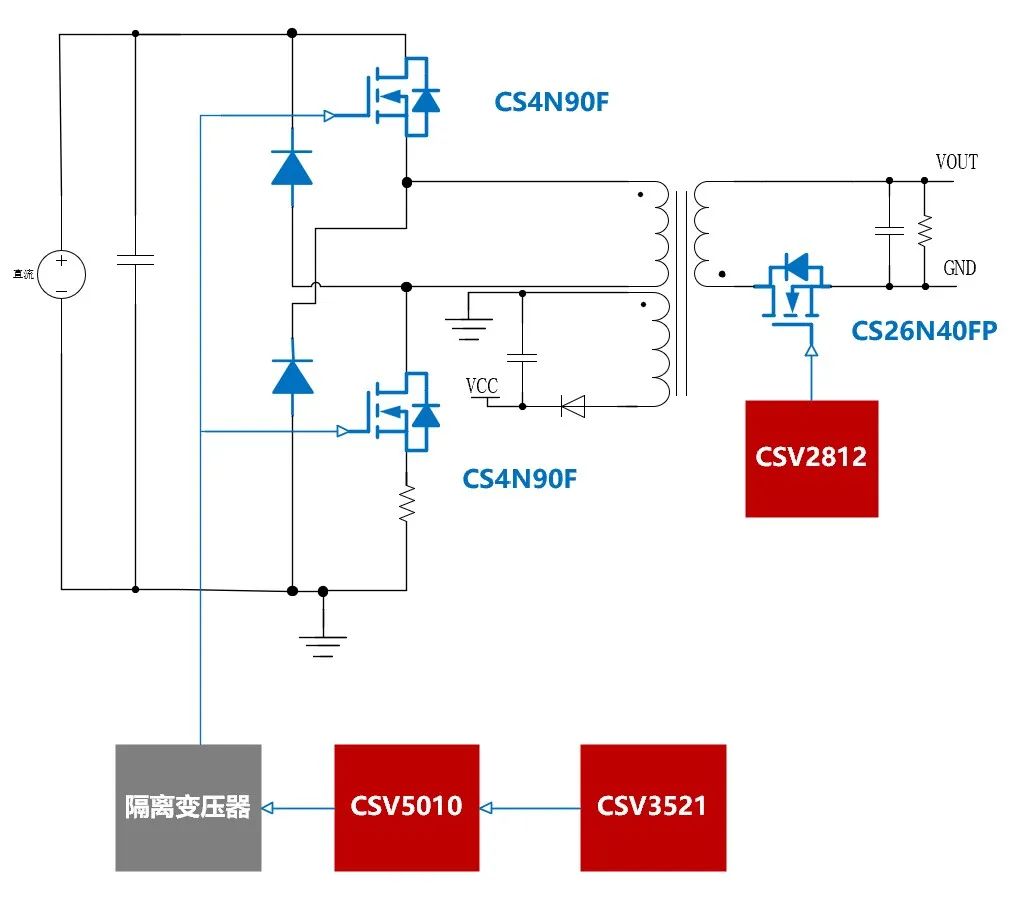
在充电桩辅助电源方面,ylzzcom永利总站线路检测推出全国产化120W双管反激辅助电源方案,如图9所示。其中主功率管可采用900V平面MOSFET—CS4N90F,钳位二极管可采用1200V SBD,副边MOS可采用400V/0.13Ω平面MOSFET—CS26N40FP。反激控制器可采用ylzzcom永利总站线路检测电源管理芯片CSV3521,启动电流不高于25uA;变压器驱动芯片可采用CSV5010,具备10A峰值驱动电流能力;副边可用ylzzcom永利总站线路检测同步整流芯片CSV2812,漏极检查点耐压高达300V 。

图9:双管反激拓扑
方案特点
效率高,续流二极管将漏感能量回馈给电源
有效抑制关断电压尖峰
同步整流提升转换效率
可降低充电模块待机功耗
总结
针对充电桩行业应用,ylzzcom永利总站线路检测可提供丰富种类的SiC器件,SBD以及其他功率器件,并能提供电源管理芯片,驱动IC等,以满足充电桩中不同拓扑及功率级的应用,可为客户提供一站式的国产化解决方案。
ylzzcom永利总站线路检测量产SiC MOSFET列表

ylzzcom永利总站线路检测量产SiC SBD列表

ylzzcom永利总站线路检测隔离驱动芯片列表

ylzzcom永利总站线路检测辅助电源管理芯片列表

*在研芯片